全基因组重测序是对已有参考基因组物种的不同个体进行基因组测序,并在此基础上对个体或群体进行差异性分析的过程。基因组重测序主要用于帮助研究人员鉴定单核苷酸多态性(SNP)、拷贝数变异(CNV)和插入/缺失(Indel)等多种类型的变异,从而以较低的成本将单个参考基因组的遗传特征扩展到生物群体。全基因组重测序广泛应用于人类疾病研究和动植物育种,包括致病基因检测、遗传变异、产前筛查、个体化用药等。
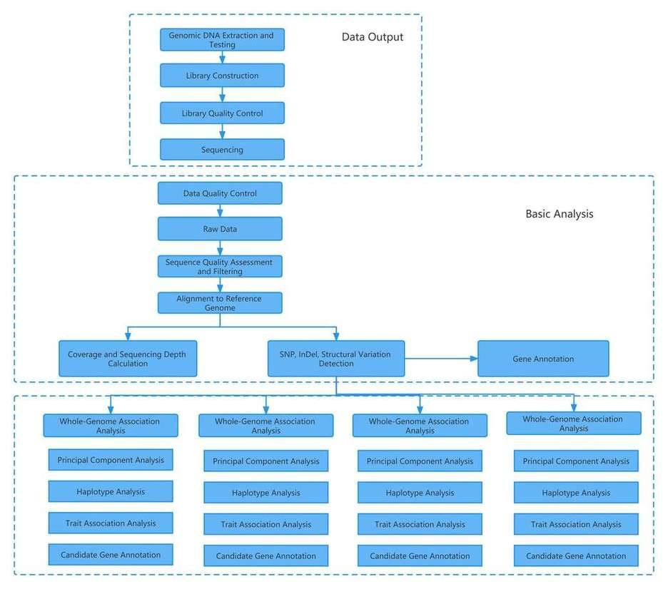
测序提取基因组DNA,片段化,凝胶回收所需DNA片段(0.2~0.5Kb),接头连接,簇制备,最终使用Paired-End(Solexa)方法对插入片段进行重测序。
数据处理测序后,对获得的读数进行处理,以过滤掉接头污染和其他污染物。然后将处理后的读数与参考基因组进行比对,以评估测序深度、覆盖度、均匀性和其他输出数据的质量。
提供高分辨率的基因组碱基序列图。
通过结合短插入和较长片段,能够对任何基因组进行特征分析。
鉴定可能未被其他方法识别的致病等位基因。
鉴定潜在的致病变异,为进一步深入研究基因表达和调控机制提供信息。
加速重测序分析
定制化分析策略:根据不同的测序物种和方案,我们提供定制化选项,如选择参考基因组版本、比对算法和注释数据库。
全面的数据库整合:我们不断更新和整合多个数据库和版本,以提供准确的基因信息和注释。
强大的组学整合分析能力:通过将基因组重测序与转录组测序和甲基化测序等其他技术相结合,我��超越了单基因变异数据。

癌症全基因组测序:对肿瘤和相应正常组织的全基因组进行测序,全面了解与癌症相关的特异性突变。它有助于研究癌基因、肿瘤抑制基因和其他风险因素。
动植物测序:动植物全基因组测序是探索基因、SNP和结构变异,同时确定基因型的有效方法。这些信息可以提供现有的基因图谱,并改善农业育种和筛选过程。
致病变异调查:人类基因组的全基因组测序能够鉴定与疾病相关的单核苷酸变异和拷贝数变异。通过鉴定这些致病变异,可以针对病理特征进行深入的遗传研究。